0% encontró este documento útil (0 votos)
82 vistas1 página

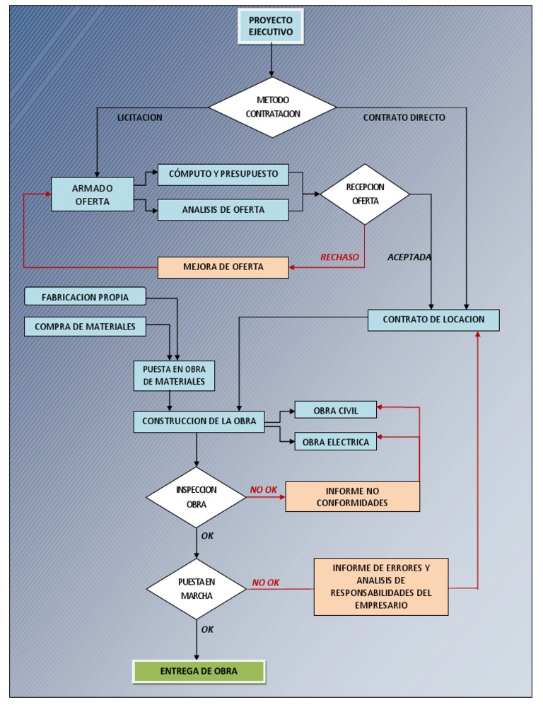
Flow Sheet

El documento describe las etapas de un proyecto ejecutivo, incluyendo la licitación, contratación, cálculo del presupuesto, análisis de ofertas, fabricación o compra de materiales, construcción de la obra civil y eléctrica, inspección, puesta en marcha y entrega final de la obra.

Cargado por

Rachman Inoff
Derechos de autor
© © All Rights Reserved
Nos tomamos en serio los derechos de los contenidos. Si sospechas que se trata de tu contenido, reclámalo aquí.
Formatos disponibles
Descarga como PDF, TXT o lee en línea desde Scribd
0% encontró este documento útil (0 votos)
82 vistas1 página

Flow Sheet

El documento describe las etapas de un proyecto ejecutivo, incluyendo la licitación, contratación, cálculo del presupuesto, análisis de ofertas, fabricación o compra de materiales, construcción de la obra civil y eléctrica, inspección, puesta en marcha y entrega final de la obra.

Cargado por

Rachman Inoff
Derechos de autor
© © All Rights Reserved
Nos tomamos en serio los derechos de los contenidos. Si sospechas que se trata de tu contenido, reclámalo aquí.
Formatos disponibles
Descarga como PDF, TXT o lee en línea desde Scribd

PROYECTO

EJECUTIVO

METODO
LICITACION CONTRATACION CONTRATO DIRECTO
NCION

CÓMPUTO Y PRESUPUESTO
ARMADO RECEPCION
OFERTA OFERTA
ANALISIS DE OFERTA

RECHASO ACEPTADA
MEJORA DE OFERTA

FABRICACION PROPIA

CONTRATO DE LOCACION
COMPRA DE MATERIALES

PUESTA EN OBRA
DE MATERIALES

OBRA CIVIL
CONSTRUCCION DE LA OBRA

OBRA ELECTRICA

INSPECCION NO OK INFORME NO
OBRA CONFORMIDADES

OK

INFORME DE ERRORES Y
PUESTA EN NO OK ANALISIS DE
MARCHA RESPONSABILIDADES DEL
EMPRESARIO

OK

ENTREGA DE OBRA

También podría gustarte