A small, yet full-featured framework that allows building View-based Android applications. Conductor provides a light-weight wrapper around standard Android Views that does just about everything you'd want:
| Conductor | |
|---|---|
| π | Easy integration |
| βοΈ | Single Activity apps without using Fragments |
| β»οΈ | Simple but powerful lifecycle management |
| π | Navigation and backstack handling |
| π | Beautiful transitions between views |
| πΎ | State persistence |
| βοΈ | Callbacks for onActivityResult, onRequestPermissionsResult, etc |
| π€ | MVP / MVVM / MVI / VIPER / MVC ready |
Conductor is architecture-agnostic and does not try to force any design decisions on the developer. We here at BlueLine Labs tend to use either MVP or MVVM, but it would work equally well with standard MVC or whatever else you want to throw at it.
Conductor 4.0 is coming soon. It is already being used in production with many, many millions of users. It is, however, not guaranteed to be API stable. As such, it is being released as a preview rather than a standard release. Preview in this context is not a commentary on stability. It is considered to be up to the same quality standards as the current 3.x stable release. Changes in Conductor 4 are available in the GitHub releases. In preparation for the release of the next version, there are currently 3 installation options:
def conductorVersion = '3.2.0'
implementation "com.bluelinelabs:conductor:$conductorVersion"
// AndroidX Transition change handlers:
implementation "com.bluelinelabs:conductor-androidx-transition:$conductorVersion"
// ViewPager PagerAdapter:
implementation "com.bluelinelabs:conductor-viewpager:$conductorVersion"
// ViewPager2 Adapter:
implementation "com.bluelinelabs:conductor-viewpager2:$conductorVersion"Use 4.0.0-preview-4 as your version number in any of the dependencies above.
Use 4.0.0-SNAPSHOT as your version number in any of the dependencies above and add the url to the snapshot repository:
allprojects {
repositories {
maven { url "https://oss.sonatype.org/content/repositories/snapshots/" }
}
}| Conductor Components | |
|---|---|
| Controller | The Controller is the View wrapper that will give you all of your lifecycle management features. Think of it as a lighter-weight and more predictable Fragment alternative with an easier to manage lifecycle. |
| Router | A Router implements navigation and backstack handling for Controllers. Router objects are attached to Activity/containing ViewGroup pairs. Routers do not directly render or push Views to the container ViewGroup, but instead defer this responsibility to the ControllerChangeHandler specified in a given transaction. |
| ControllerChangeHandler | ControllerChangeHandlers are responsible for swapping the View for one Controller to the View of another. They can be useful for performing animations and transitions between Controllers. Several default ControllerChangeHandlers are included. |
| RouterTransaction | Transactions are used to define data about adding Controllers. RouterTransactions are used to push a Controller to a Router with specified ControllerChangeHandlers, while ChildControllerTransactions are used to add child Controllers. |
class MainActivity : AppCompatActivity() {
private lateinit var router: Router
override fun onCreate(savedInstanceState: Bundle?) {
super.onCreate(savedInstanceState)
setContentView(R.layout.activity_main)
val container = findViewById<ViewGroup>(R.id.controller_container)
router = Conductor.attachRouter(this, binding.controllerContainer, savedInstanceState)
.setPopRootControllerMode(PopRootControllerMode.NEVER)
.setOnBackPressedDispatcherEnabled(true)
if (!router.hasRootController()) {
router.setRoot(RouterTransaction.with(HomeController()))
}
}
}class HomeController : Controller() {
override fun onCreateView(
inflater: LayoutInflater,
container: ViewGroup,
savedViewState: Bundle?
): View {
val view = inflater.inflate(R.layout.controller_home, container, false)
view.findViewById<TextView>(R.id.tv_title).text = "Hello World"
return view
}
}Demo app - Shows how to use all basic and most advanced functions of Conductor.
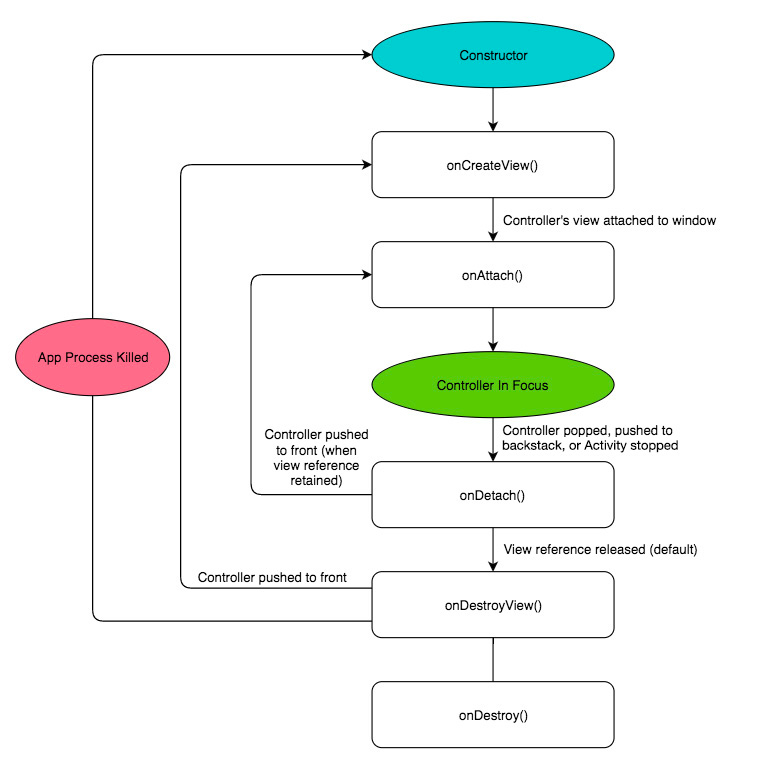
The lifecycle of a Controller is significantly simpler to understand than that of a Fragment. A lifecycle diagram is shown below:
setRetainViewMode can be called on a Controller with one of two values: RELEASE_DETACH, which will release the Controller's view as soon as it is detached from the screen (saves memory), or RETAIN_DETACH, which will ensure that a Controller holds on to its view, even if it's not currently shown on the screen (good for views that are expensive to re-create).
ControllerChangeHandler can be subclassed in order to perform different functions when changing between two Controllers. Two convenience ControllerChangeHandler subclasses are included to cover most basic needs: AnimatorChangeHandler, which will use an Animator object to transition between two views, and TransitionChangeHandler, which will use Lollipop's Transition framework for transitioning between views.
getChildRouter can be called on a Controller in order to get a nested Router into which child Controllers can be pushed. This enables creating advanced layouts, such as Master/Detail.
If the AutoDispose dependency has been added, there is a ControllerScopeProvider available that can be used along with the standard AutoDispose library.
The community has provided several helpful modules to make developing apps with Conductor even easier. Here's a collection of helpful libraries:
- ConductorGlide - Adds Glide lifecycle support to Controllers
- ConductorDialog - Adds a helpful DialogController (a Conductor version of DialogFragment)
- Mosby-Conductor - A plugin to integrate Mosby, an MVP/MVI library
Copyright 2020 BlueLine Labs, Inc.
Licensed under the Apache License, Version 2.0 (the "License");
you may not use this file except in compliance with the License.
You may obtain a copy of the License at
http://www.apache.org/licenses/LICENSE-2.0
Unless required by applicable law or agreed to in writing, software
distributed under the License is distributed on an "AS IS" BASIS,
WITHOUT WARRANTIES OR CONDITIONS OF ANY KIND, either express or implied.
See the License for the specific language governing permissions and
limitations under the License.
